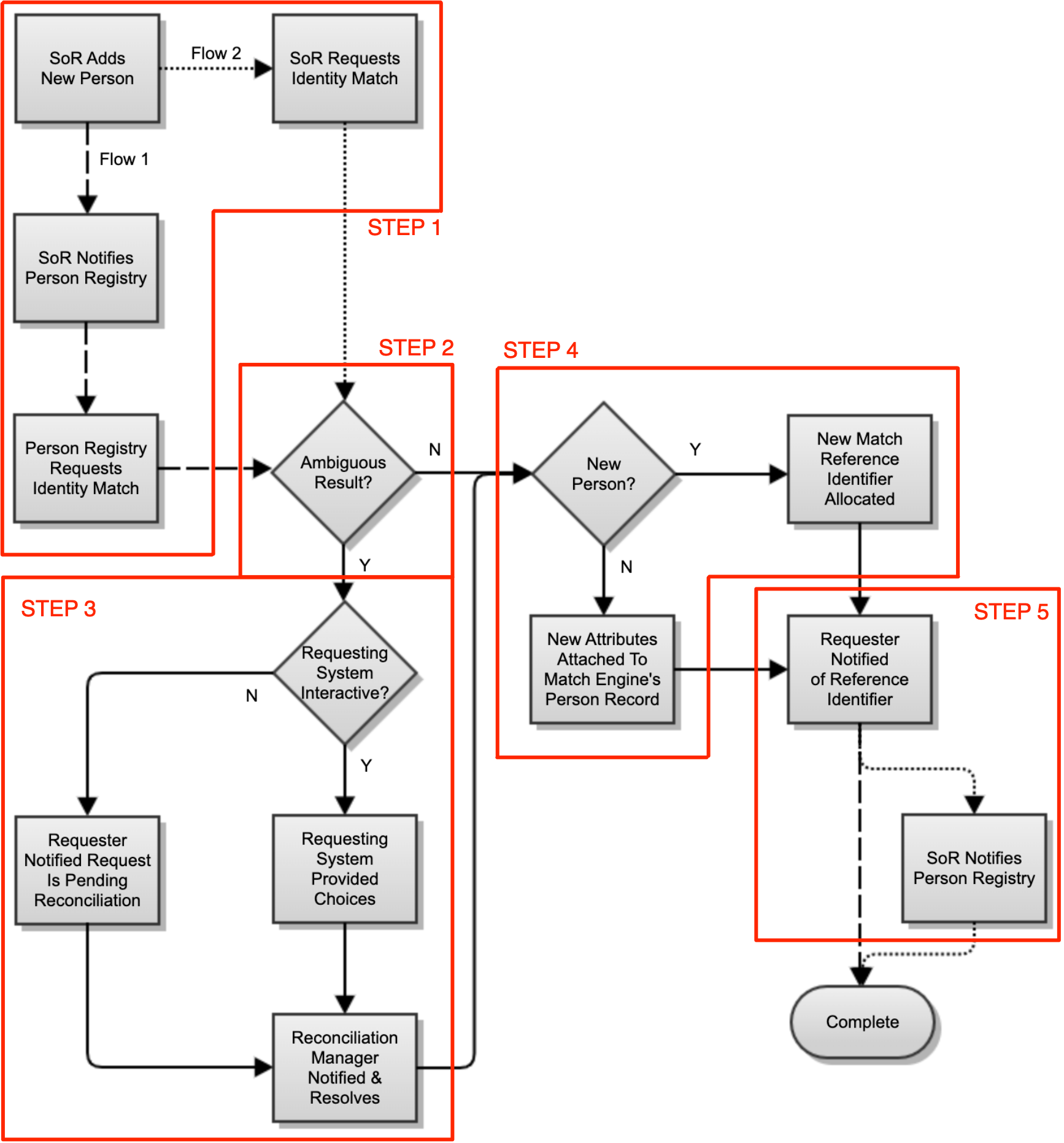
diff --git a/match/modules/A_get-to-know/README.md b/match/modules/A_get-to-know/README.md index 1a627ac..84a23e7 100644 --- a/match/modules/A_get-to-know/README.md +++ b/match/modules/A_get-to-know/README.md @@ -4,4 +4,11 @@ Images included in this collection | File name | Description | | --- | --- | -| [Matchgrids.png](https://github.internet2.edu/raw/InCommon-Training/comanage-files/master/match/modules/A_get-to-know/Matchgrids.png?raw=true) | Screenshot of the Matchgrid list page. Screenshot of the Matchgrid list page. | \ No newline at end of file +| [Add_New_Matchgrid.png](https://github.internet2.edu/raw/InCommon-Training/comanage-files/master/match/modules/A_get-to-know/Add_New_Matchgrid.png?raw=true) | Screenshot of the form for adding or editing a Matchgrid. Screenshot of the form for adding or editing a Matchgrid. | +| [Configure_matchgrid_selection.png](https://github.internet2.edu/raw/InCommon-Training/comanage-files/master/match/modules/A_get-to-know/Configure_matchgrid_selection.png?raw=true) | Screenshot of how to get to the Matchgrid settings. creenshot of how to get to the Matchgrid settings. | +| [Edit_Matchgrid_Settings.png](https://github.internet2.edu/raw/InCommon-Training/comanage-files/master/match/modules/A_get-to-know/Edit_Matchgrid_Settings.png?raw=true) | Screenshot of the form to configure Matchgrid settings. Screenshot of the form to configure Matchgrid settings. | +| [Matchgrid_Records.png](https://github.internet2.edu/raw/InCommon-Training/comanage-files/master/match/modules/A_get-to-know/Matchgrid_Records.png?raw=true) | Screenshot of the list of records in a Matchgrid. Screenshot of the list of records in a Matchgrid. | +| [Matchgrid_Selection.png](https://github.internet2.edu/raw/InCommon-Training/comanage-files/master/match/modules/A_get-to-know/Matchgrid_Selection.png?raw=true) | Screenshot of the Matchgrid selection page where you choose the one you want to work with. Screenshot of the Matchgrid selection page where you choose the one you want to work with. | +| [Matchgrids.png](https://github.internet2.edu/raw/InCommon-Training/comanage-files/master/match/modules/A_get-to-know/Matchgrids.png?raw=true) | Screenshot of the Matchgrid list page. Screenshot of the Matchgrid list page. | +| [Permissions.png](https://github.internet2.edu/raw/InCommon-Training/comanage-files/master/match/modules/A_get-to-know/Permissions.png?raw=true) | Screenshot of the list of configured user permissions. Screenshot of the list of configured user permissions. | +| [match-process-flow.png](https://github.internet2.edu/raw/InCommon-Training/comanage-files/master/match/modules/A_get-to-know/match-process-flow.png?raw=true) | A general process flow diagram for identity matching. A general process flow diagram for identity matching. |